淘宝新规:海外直邮变海外发货 国内发出将面临
2019-10-31 15:45作者:
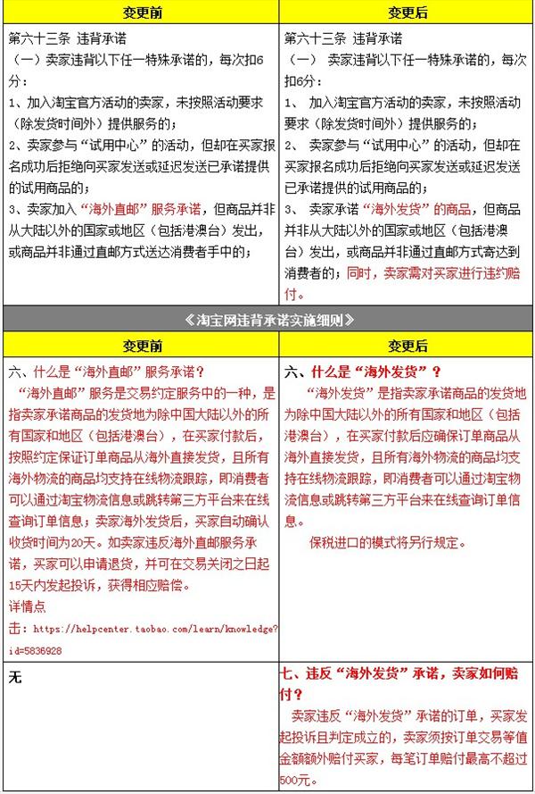
2017年10月27日,淘宝规则发布了“淘宝网违背承诺规则变更公示通知”。通知强调,将“海外直邮”变更为“海外发货”。即买家承诺“海外发货”的进口商品需从海外发货,不得将国内现货进口商品发送给买家。违者将按交易等值金额赔付给买家,最高赔付金额不超过500元。以下为通知原文:
亲爱的卖家:

为了维护淘宝网健康的市场秩序,为诚信卖家提供良好的平台环境,为消费者提供安全放心的网购环境,防止个别卖家将“国内现货”的进口商品虚假承诺货表示为海外发货,对消费者产生误导,损害消费者权益,现将对《淘宝规则》违背承诺(一)进行相关修订。

此次规则变更于2017年10月27日进行公示通知,将于2017年11月3日正式生效。

主要变更要点:
1、“海外直邮”服务承诺变更为“海外发货”承诺;
2、卖家违背“海外发货”承诺的须对买家进行违约赔付。
具体变更内容如图:

